Instance Verification Kit (IVK)

spin lock @ [23439+31+/linux-3.19-rc1/drivers/usb/gadget/udc/r8a66597-udc.c]
Instance Signature: lock

The Matching Pair Graph:


Function Name
Control Flow Graph (CFG)
Events Flow Graph (EFG)
Source Correspondence
clear_feature [30282+13+/linux-3.19-rc1/drivers/usb/gadget/udc/r8a66597-udc.c]
get_status [29260+10+/linux-3.19-rc1/drivers/usb/gadget/udc/r8a66597-udc.c]
irq_control_stage [34002+17+/linux-3.19-rc1/drivers/usb/gadget/udc/r8a66597-udc.c]
irq_device_state [33374+16+/linux-3.19-rc1/drivers/usb/gadget/udc/r8a66597-udc.c]
irq_packet_read [26235+15+/linux-3.19-rc1/drivers/usb/gadget/udc/r8a66597-udc.c]
irq_pipe_empty [28360+14+/linux-3.19-rc1/drivers/usb/gadget/udc/r8a66597-udc.c]
irq_pipe_ready [27571+14+/linux-3.19-rc1/drivers/usb/gadget/udc/r8a66597-udc.c]
r8a66597_dequeue [40713+16+/linux-3.19-rc1/drivers/usb/gadget/udc/r8a66597-udc.c]
r8a66597_disable [39008+16+/linux-3.19-rc1/drivers/usb/gadget/udc/r8a66597-udc.c]
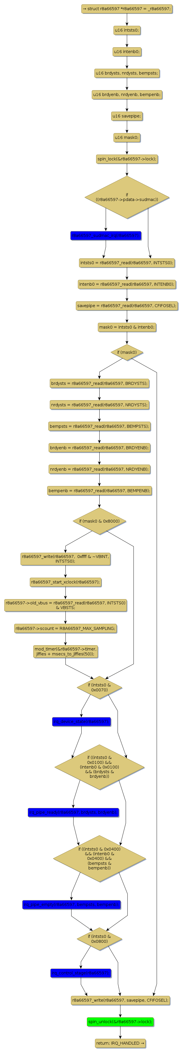
r8a66597_irq [36347+12+/linux-3.19-rc1/drivers/usb/gadget/udc/r8a66597-udc.c]
r8a66597_queue [39952+14+/linux-3.19-rc1/drivers/usb/gadget/udc/r8a66597-udc.c]
r8a66597_sudmac_irq [35959+19+/linux-3.19-rc1/drivers/usb/gadget/udc/r8a66597-udc.c]
setup_packet [32303+12+/linux-3.19-rc1/drivers/usb/gadget/udc/r8a66597-udc.c]
start_ep0 [19760+9+/linux-3.19-rc1/drivers/usb/gadget/udc/r8a66597-udc.c]
start_ep0_write [14228+15+/linux-3.19-rc1/drivers/usb/gadget/udc/r8a66597-udc.c]
sudmac_finish [34877+13+/linux-3.19-rc1/drivers/usb/gadget/udc/r8a66597-udc.c]
transfer_complete [22824+17+/linux-3.19-rc1/drivers/usb/gadget/udc/r8a66597-udc.c]